【スーパークリーン入浴除菌剤】入浴時のお湯にひそむ細菌・雑菌・カビ・ぬめりを強力に除菌 24時間風呂や免疫力の弱い赤ちゃんやお年寄りにも安全
2,420円(税込)
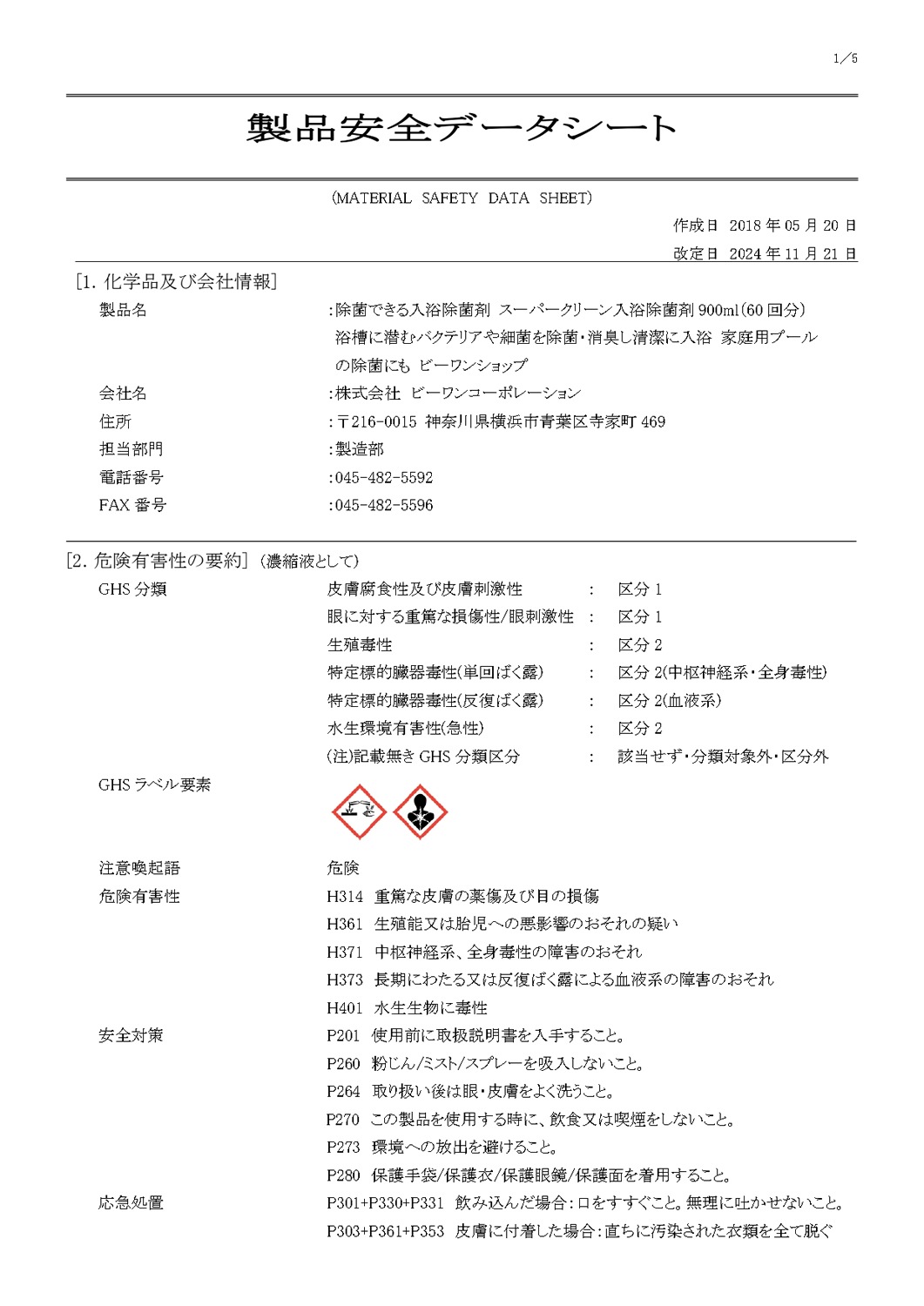
22ポイント獲得できます
レビューはまだありません
入浴後のバスタブのお湯に15mlを投入するだけで残り湯に潜む細菌やバクテリアを除菌し、湯沸かし直しのお湯を清潔に再利用できます。一般家庭の浴槽150~200リットルのお湯に対して15mlを投入して入浴する除菌剤です。お湯自体のヌメリやニオイも消臭除去します。
入浴直前や使用直前に入れても充分に効果が発揮されません。前日(前回)の入浴直後に入れてください。沸かしなおしは2~3回にとどめ、新しい水に取り替えることをおすすめします。ご入浴の度に15mlを投入してください。
本製品は、タンパク質及び酵素の切断、糖の分解と乳酸の酸化作用があるため、お湯のぬめりを消しお湯をクリアに感じさせてくれます。芽胞のない細菌やカビ類といった真菌類に対しても除菌作用があります。※衛生微生物研究センターにてバスタブに潜む一般的な生菌類を対象にした除菌試験にて99.9%の除菌を確認済み。
残り湯を利用した洗濯にもおすすめです。吸上用ホース内、洗濯槽、洗濯物を消臭除菌できます。使用後の水を排水することで排水溝・下水管のバイオフィルムやヌメリの除去と予防ができます。
残り湯をお洗濯に利用していただくと、洗濯物の雑菌も除菌・消臭できます。部屋干しされるときも除菌されているので生乾き臭が起きにくい。24時間循環風呂のご家庭は湯沸かし器内部まで除菌できます。
入浴剤との併用も可能ですが、入浴剤の色見が変わることがあります。品質には問題ありません。
夏には、家庭用プールの除菌にも使用できます。プールの水の量に合わせた分量を投入してから、水遊びをしてください。人数が多くても安心して水遊びができます。
![]() |
![]() |
![]() |
![]() |
![]() |
![]() |
![]() |

















